GET VOICEBIO RESULT
Esta página de ajuda é para Studio. Esta informação também está disponível para Desktop Studio.
O conteúdo desta página é para um produto ou recurso em versão controlada (CR). Se você não faz parte do grupo CR e deseja obter mais informações, entre em contato com o seu Representante de contas.
|
|
Recebe a resposta do provedor de biometria de voz. A resposta pode vir após uma tentativa de autenticação do contato em relação à impressão de voz cadastrada ou após uma tentativa de cadastrar um novo contato. |
Dependências
- Use esta ação apenas para adicionar autenticação biométrica de voz a integrações de RVI ou agente virtual. Se você estiver configurando a autenticação biométrica de voz para uso em interações com agentes em tempo real, não precisará dessas ações.
-
Essa ação não pode ser usada sozinha. Ele deve ser usado com as outras ações Studio biometria de voz:
Tipos de script suportados
|
|
| Telefone |
Propriedades de entrada
Estas propriedades definem dados que a ação usa durante a execução. Você pode usar substituição de variável em todas as propriedades desta ação.
|
Propriedade |
Descrição |
|---|---|
|
Add Caption |
Insira uma frase curta que identifica exclusivamente esta ação no script. A legenda aparece na tela do script no ícone da ação. |
|
|
A ID do perfil biométrico de voz associado ao contato. |
|
|
O identificador exclusivo do contato, como um número de conta ou um PIN. |
|
|
O nome da variável que contém dados para passar ao provedor de biometria de voz. Os dados devem ser definidos em uma ação Snippet usando o trecho de código Parâmetros de Script. A variável usada nesse campo deve conter os dados no formato JSON. Se não incluir o snippet, não é necessário completar esse campo. O padrão é {voiceBioResultInfo.voiceBioSessionId}. |
Propriedades de saída
Estas propriedades contêm variáveis que armazenam dados retornados da execução da ação. Elas estão disponíveis para referência e uso quando a ação é concluída.
|
Propriedade |
Descrição |
|---|---|
|
Default |
O caminho percorrido, a menos que o script atenda a uma condição que exige que ele execute um dos outros ramos. Também é usado se os outros ramos não estiverem definidos. |
|
|
Quando a ramificação Error é tomada, essa variável contém todos os detalhes associados ao erro. |
|
|
Contém o resultado retornado do provedor de biometria de voz. |
Condições de ramal resultante
Condições de ramal resultante permitem que você crie ramais no seu script para atender diferentes resultados quando uma ação é executada.
|
Condição |
Descrição |
|---|---|
|
Default |
Caminho percorrido, a menos que o script atenda a uma condição que exige que ele percorra um dos outros ramais. Também é percorrido se os outros ramais da ação não estiverem definidos. |
|
|
Caminho tomado quando a ação não é executada corretamente. Por exemplo, quando há um problema inesperado como conectividade ruim, erros de sintaxe e assim por diante. A variável _ERR, com o caractere sublinhado, deve ser preenchida com uma explicação condensada do problema. |
|
|
Caminho seguido se a ação for concluída sem erros e quaisquer chamadas de API ou retornos de dados foram bem-sucedidos (códigos de resposta 2xx). |
| |
Caminho seguido quando a impressão de voz do contato não corresponde à registrada no provedor de biometria de voz. |
| |
O caminho seguido quando o provedor de biometria de voz precisa de uma amostra mais longa de áudio do contato. |
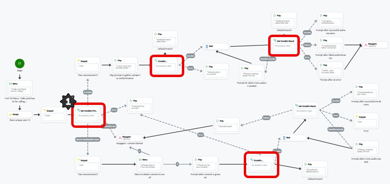
Exemplo de script
Este é um exemplo para mostrar como esta ação pode ser usada em scripts. Ele não é voltado para um script inteiro. Criação de script adicional pode ser necessária.
Esta ação deve ser usada com as outras ações biométricas de voz. O script de exemplo mostrado na imagem a seguir mostra como usar todas essas quatro ações em um script para configurar a autenticação biométrica de voz em um RVI
Resposta de voz interativa. Menu de telefone automatizado que os contatos usam entradas de voz ou teclas para obter informações, encaminhar uma chamada de voz recebida ou ambos.. Você pode saber mais sobre como trabalhar com biometria de voz em um script na página de ajuda sobre como configurar biometria de voz ou CXone Mpower Voice Biometrics.