GET SOURCE MAP

此説明頁面適用於 Studio此資訊也可用於 Desktop Studio

一個矩形,內有一個地圖圖釘和一個向下的箭頭。

獲取既定來源的現有圖例。 例如,如果要添加到現有地圖,可以獲取源地圖並向其追加新的數據定義。

相依性

Get Source Map 僅用於 Proactive XS。

支援的指令碼類型

一個正方形,其上有一條通往其他三個正方形的分支線。

通用

電郵 聊天 電話 語音郵件 工作項目 SMS

輸入屬性

這些屬性定義了動作執行時使用的資料。

屬性

描述

Add Caption

輸入在指令碼中唯一標識此操作的短語。 標題出現在指令碼畫布上的動作圖示下。

Source Name 發起記錄的來源的名稱。 提供系統內記錄的邏輯分組。 如果來源配對無效或丟失,則可能會收到「缺少外部 ID」錯誤。

輸出屬性

這些屬性包含變數,用於儲存執行動作後返回的資料。 當動作完成後,它們可供參考和使用。

屬性

描述

Results 包含動作執行結果的動態資料對象。

結果分支條件

結果分支條件允許您在指令碼中建立分支,以處理執行動作時的不同結果。

條件

描述

Default

指令碼未能滿足需要它採用其中一個分支的條件時採用的路徑。 如果沒有定義動作的其他分支,也會採用該路徑。

InvalidSource

提供的原名稱不存在時所採用的路徑。

指令碼範例

下面是一個範例,說明如何在指令碼中使用此動作。 這不是一個完整的指令碼。 可能需要額外的指令碼。

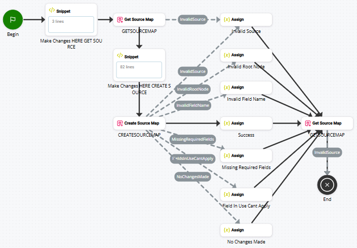
以下範例僅是更強指令碼的一部分。 整個指令碼可以在Createsourcemap 動作電話指令碼範例中看到。 指令碼的此部分用於檢索您可以對其進行變更的現有來源配對。

來自使用 GET SOURCE MAP 的指令碼的影像。

在下面的範例指令碼中,您可以點擊開啟編輯器以查看指令碼中使用的 snippet 代碼SNIPPET動作。

下載此指令碼