ESTIMATED WAIT TIME
이 도움말 페이지는 Studio을(를) 대상으로 합니다. 이 정보는 Desktop Studio에 대해서도 사용할 수 있습니다.
|
|
컨택 센터 대기열에 대한 기록 데이터를 기반으로 대기 시간을 예측합니다. 이 작업은 라우팅 흐름에서 대기 시간을 미리 전달하여 연락처 기대치를 관리하는 데 도움이 됩니다. 또한 이 작업을 통해 컨택이 긴 대기 시간을 원하지 않는 경우 음성 사서함을 남기거나 콜백을 설정하는 것과 같은 다른 컨택 방법을 제공할 수도 있습니다. Estimated Wait Time은(는) 컨택을 처리하는 데 담당할 수 있는 상담원 수의 갑작스러운 변화, 통화량의 급증, 긴 지속 시간과 짧은 지속 시간 컨택을 단일 대기열로 혼합하는 등 다양한 요인의 영향을 받을 수 있는 예측치를 생성합니다. 예측치는 컨택에 대한 적절한 경험을 만드는 데 사용할 수 있는 통계 데이터를 제공합니다. 이 작업은 발신자를 대기열에 유지할 수 있는 강력한 도구입니다. 가장 좋은 방법은 컨택에 실제 예측 시간을 표시하지 않는 것입니다. 대신 일반적인 타임 복싱을 사용하십시오. 예: "대기 시간이 5분 미만입니다." |
종속성
-
Estimated Wait Time 작업을 통과한 컨택만 계산에 추가됩니다. 가장 좋은 방법은 Reqagent 작업 바로 뒤에 Estimated Wait Time 작업을 배치하는 것입니다.
작업 항목 스크립트에 이 작업을 사용할 때 컨택이 대기열에 있는 동안 결정 논리에 이 작업을 사용할 수 있습니다.
- Estimated Wait Time을(를) 통해 발신자를 음성 사서함으로 보낼 시점과 특정 프롬프트를 재생할 시점을 결정할 수 있습니다.
- 스킬
상담원 스킬, 능력 및 지식에 기반한 인터랙션의 전달을 자동화하는 데 사용됩니다. 기반 라우팅 환경에서 작업하고 있다는 점에 주의하십시오. 즉, 한 컨택이 다른 컨택보다 우선순위가 높은지 여부를 결정하는 비즈니스 워크플로가 있을 수 있습니다. - 스크립트에는 Estimated Wait Time의 높음, 보통, 낮음 신뢰도 결과를 처리하는 논리가 있어야 합니다. 예를 들어, 신뢰도가 높은 컨택에 대해서만 대기 시간 메시지를 재생하고, 신뢰도가 보통 수준인 컨택에 대해서는 구체적인 대기 시간을 명시하지 않은 다른 메시지를 재생할 수 있습니다. 신뢰도가 낮으면 대기 시간 메시지를 전혀 재생하지 않는 것이 좋습니다. 이 페이지의 스크립트 예시는 이를 보여줍니다.
지원되는 스크립트 유형
|
|
|
|
|
|
|
|
|
일반 |
이메일 | 채팅 | 전화 | 음성 메일 | 워크 아이템 | SMS |
유사한 작업 비교
다음 작업에는 유사한 기능이 있지만 주요 차이점이 있습니다.
- Estimated Wait Time: 입력 값에 따라 컨택의 예상 대기 시간을 반환합니다.
- Getqueue: 특정 대기열의 길이를 파악하는 데 사용할 수 있는 값을 반환합니다.
입력 속성
이러한 속성은 실행할 때 작업이 사용하는 데이터를 정의합니다.
|
속성 |
설명 |
|---|---|
|
Add Caption |
스크립트에서 이 작업을 고유하게 식별하는 짧은 문구를 입력합니다. 캡션은 스크립트 캔버스의 작업 아이콘 아래에 표시됩니다. |
|
SkillNo |
추정치를 얻고 있는 대기열의 ACD 스킬 번호. |
|
LookBack |
평균 대기 시간(30분, 15분, 5분)을 결정하는 데 사용되는 과거 시간 프레임. |
|
High Confidence |
대기 시간을 결정하는 백분율 임계값 Look Back은 높은 신뢰 수준을 갖습니다. 1에서 100 사이로 사용자 정의 값을 입력할 수 있습니다. |
|
Min Confidence |
대기 시간을 결정하는 백분율 임계값 Look Back에는 최소 신뢰 수준이 있습니다. 1에서 100 사이로 사용자 정의 값을 입력할 수 있습니다. |
출력 속성
이러한 속성에는 작업 실행에서 반환되는 데이터를 보유하는 변수가 포함됩니다. 작업이 완료될 때 참조 및 사용할 수 있습니다.
|
속성 |
설명 |
|---|---|
|
EstimateValue (out) |
해당 순간에 대기열로 들어오는 통화의 예상 대기 시간(초). |
|
EstimateRange (out) |
예측 범위를 초 단위로 나타내는 플러스/마이너스 값. |
|
AdjustedEstimateValue (out) |
대기열에서 이미 소비한 시간(초)으로 조정된 예상 시간. |
속성 - Out Advanced
| 속성 | 세부 정보 |
|---|---|
|
Average Queue |
대기열의 평균 발신자 수. |
|
AverageQueueTime |
발신자가 대기열에서 소비한 평균 시간(초). |
|
AverageArrivalRate |
발신자의 평균 수신 도착율. |
|
AverageCallDuration |
평균 통화 시간(초). |
|
AverageServiceRate |
처리 중인 통화 수(초당). |
|
LongestWaitTime |
대기열에서 가장 긴 시간(초). |
|
StandardDeviationForCall |
통화 지속 시간의 표준 편차. |
|
AgentsOnCalls |
선택한 스킬에 대해 통화를 받는 상담원의 수. |
|
CurrentWait |
대기열에서 이미 소비한 시간(초). |
결과 브랜치 조건
결과 브랜치 조건을 사용하면 작업이 실행될 때 여러 결과를 처리하기 위해 스크립트에 브랜치를 생성할 수 있습니다.
|
조건 |
설명 |
|---|---|
|
Default |
다른 분기를 사용하기를 요구하는 조건을 스크립트가 충족하지 않는다면 사용되는 경로입니다. 작업의 다른 분기가 정의되지 않았을 때도 사용되는 경로입니다. |
|
HighConfidence |
신뢰 수준이 High Confidence 속성에 설정된 값보다 높은 경우 취하는 경로입니다. |
|
MedConfidence |
신뢰성 수준이 High Confidence 속성 필드에 설정된 값보다 낮지만 Min Confidence 속성 필드의 값보다 높을 때 사용되는 경로입니다. |
|
LowConfidence |
신뢰성 수준이 Min Confidence 속성 필드에 설정된 값보다 높을 때 사용되는 경로입니다.
|
|
InvalidEstimate |
추정치가 잘못된 경우 사용되는 경로입니다. |
|
Error |
예기치 않은 문제(예: 연결 불량, 구문 오류 등)가 있을 때 사용되는 경로입니다. _ERR 변수는 문제의 요약 설명으로 채워져야 합니다. |
스크립트 예시
이 작업을 스크립트에서 사용하는 방법에 관한 예시입니다. 완전한 스크립트는 아닙니다. 추가 스크립팅이 필요할 수 있습니다.
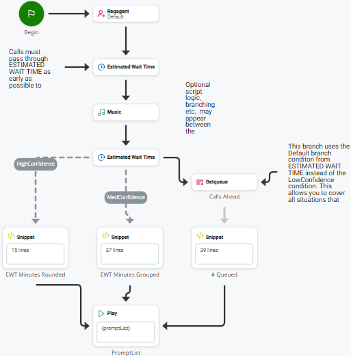
이 예시는 스크립트에서 Estimated Wait Time을(를) 사용하는 방법을 보여줍니다. 여기서는 Estimated Wait Time 작업을 두 개 사용하는데, 하나는 Reqagent 바로 뒤에, 다른 하나는 스크립트 후반에 사용됩니다. Reqagent 바로 뒤에 Estimated Wait Time을(를) 두는 것이 해당 작업에서 가장 정확한 계산 결과를 얻는 가장 좋은 방법입니다.
2개의 Estimated Wait Time 작업을 사용할 필요는 없습니다. 첫 번째 Estimated Wait Time에서의 신뢰도에 따라 스크립트를 분기할 수 있습니다. 하지만 대기 시간 신뢰도에 따라 스크립트를 분기하기 전에 다른 스크립트 로직이 필요한 경우 스크립트 뒷부분에서 해당 액션의 두 번째 인스턴스를 사용할 수 있습니다.
이 예시에서 Estimated Wait Time은(는) 신뢰도 결과에 따라 세 개의 분기를 갖습니다.
- 높은 신뢰도: 이 분기에 연결된 Snippet은(는) 대기 시간을 분 단위로 계산하고 컨택에 대해 재생할 적절한 안내 메시지를 선택합니다.
- 보통 신뢰도: 이 분기에 연결된 Snippet은(는) 대기 시간을 분 단위로 계산한 다음, SELECT 문장을 사용하여 대기 시간에 따라 적절한 안내 메시지를 선택합니다.
- 기본값: LowConfidence 분기를 사용하는 대신 이 예에서는 기본값을 사용합니다. 스크립트는 높음 또는 보통 신뢰도가 아닌 모든 상황이나 오류에 대해 기본값 분기를 사용합니다. 여기에는 모든 작업의 기본값 분기를 연결하는 스크립팅 모범 사례가 포함됩니다.