ESTIMATED WAIT TIME
このヘルプページはStudio向けです。 この情報は、Desktop Studio用にも提供されています。
|
|
コンタクトセンターキューのヒストリカルデータに基づいて、待機時間に関する知識に基づいた推定を行います。このアクションは、ルーティングフローで待機時間を事前に伝えることで、コンタクトの期待値を管理するのに役立ちます。 さらに、このアクションでは、コンタクトが長時間の待機を望まない場合に備えて、ボイスメールを残す、コールバックを設定するなど、他の連絡方法を提供することもできます。 Estimated Wait Timeは、コンタクトの処理に使用できるエージェント数の突然の変化、ボリュームの急上昇、長時間のコンタクトと短時間のコンタクトの単一のキューへの混合など、さまざまな要因から影響を受ける可能性のある見積もりを作成します。 見積もりは、連絡先に適切なエクスペリエンスを作成するために使用できる統計データを提供します。 このアクションは、発信者をキュー内に入れるのに役立つ強力なツールです。 ベストプラクティスは、連絡先までの実際の推定時間を表示しないことです。 代わりに、一般的なタイムボクシングを使用してください。たとえば、「待ち時間は5分未満です。」 |
依存関係
-
Estimated Wait Timeアクションを通過する連絡先のみが計算に追加されます。 ベストプラクティスは、Reqagentアクションの直後にEstimated Wait Timeアクションを配置することです。
作業項目スクリプトでこのアクションを使用する場合、連絡先がキュー内にある間の決定ロジックに使用できます。
- Estimated Wait Timeは、特定のプロンプトを再生するタイミングと、発信者をボイスメールに送信するタイミングを決定するのに役立ちます。
- スキル
エージェントのスキル、能力、知識に基づいてインタラクションの配信を自動化するために使用されます。ベースのルーティング環境で運用していることを忘れないでください。つまり、ある連絡先が他の連絡先よりも優先度が高いかどうかを判断するビジネスワークフローがある場合があります。 - スクリプトには、Estimated Wait Timeからの高信頼度、中信頼度、低信頼度の結果を処理するロジックが必要です。 たとえば、高信頼度のコンタクトに対してのみ待機時間のメッセージを再生し、中信頼度のコンタクトに対しては特定の待機時間を告げない別のメッセージを再生したいことがあります。 信頼度が低い場合は、待機時間のメッセージを再生しないというオプションもあります。 このページのスクリプト例は、これを示しています。
サポートされているスクリプトタイプ
|
|
|
|
|
|
|
|
|
一般 |
Eメール | チャット | 電話 | ボイスメール | ワークアイテム | SMS |
類似アクションの比較
以下のアクションには同様の機能がありますが、いくつかの重要な相違点があります。
- Estimated Wait Time:入力値に基づいてコンタクトの待ち時間の推定値を返します。
- Getqueue:指定されたキューの長さを決定するために使用できる値を返します。
入力プロパティ
これらのプロパティは、アクションが実行時に使用するデータを定義します。
|
プロパティ |
説明 |
|---|---|
|
Add Caption |
スクリプト内でこのアクションを一意に識別できる、短いフレーズを入力します。 アクションアイコンにカーソルを合わせるとキャプションが表示されます。 |
|
SkillNo |
見積もりを取得するキューのACDスキル番号。 |
|
LookBack |
分単位の平均待機時間を決定するために使用される履歴時間枠(30分、15分、5分)。 |
|
High Confidence |
待機時間を決定するLook Backの割合のしきい値は、信頼度が高いです。 1から100のカスタム値を入力できます。 |
|
Min Confidence |
待機時間を決定するLook Backの割合のしきい値には、最小信頼度があります。 1から100のカスタム値を入力できます。 |
出力プロパティ
これらのプロパティには、実行したアクションから返されたデータを保持する変数が含まれています。 これらはアクションが完了したときに参照・使用することができます。
|
プロパティ |
説明 |
|---|---|
|
EstimateValue (out) |
その瞬間にキューに着信するすべての呼び出しの待機時間の見積もり(秒単位)。 |
|
EstimateRange (out) |
見積もりの範囲を秒単位で示すプラス/マイナスの値。 |
|
AdjustedEstimateValue (out) |
すでにキュー内で費やされた時間(秒単位)によって調整された推定時間。 |
プロパティ-Out Advanced
| プロパティ | 詳細 |
|---|---|
|
Average Queue |
キュー内に入っている発信者の平均数。 |
|
AverageQueueTime |
発信者がキュー内にいる平均時間(秒)。 |
|
AverageArrivalRate |
発信者の平均着信到着率。 |
|
AverageCallDuration |
通話の平均の長さ(秒単位)。 |
|
AverageServiceRate |
処理されている呼び出しの数(1秒あたり)。 |
|
LongestWaitTime |
キュー内の最長時間(秒単位)。 |
|
StandardDeviationForCall |
コール長さの標準偏差。 |
|
AgentsOnCalls |
選択したスキルのコールを受けるエージェントの数。 |
|
CurrentWait |
すでにキュー内で費やされた時間(秒単位)。 |
結果分岐条件
結果の分岐条件を使用すると、アクションが実行されたときにさまざまな結果を処理できるように、スクリプトにブランチを作成できます。
|
条件 |
説明 |
|---|---|
|
Default |
スクリプトが他のブランチのいずれかを取る必要がある条件を満たさない限り、パスが取られます。 他のブランチが未定義の場合にも使用されます。 |
|
HighConfidence |
信頼度がHigh Confidenceプロパティで設定された値を超えている場合に使用されるパス。 |
|
MedConfidence |
信頼度がHigh Confidenceプロパティフィールドに設定された値を下回るが、Min Confidenceプロパティフィールドの値を超える場合に取られるパス。 |
|
LowConfidence |
信頼度がMin Confidenceプロパティフィールドで設定された値を下回った場合に取られるパス。
|
|
InvalidEstimate |
見積もりが無効な場合に取られるパス。 |
|
Error |
予期しない問題(たとえば、接続不良、構文エラーなど)が発生したときに使用されるパス。 _ERR変数には、問題の簡潔な説明を入力する必要があります。 |
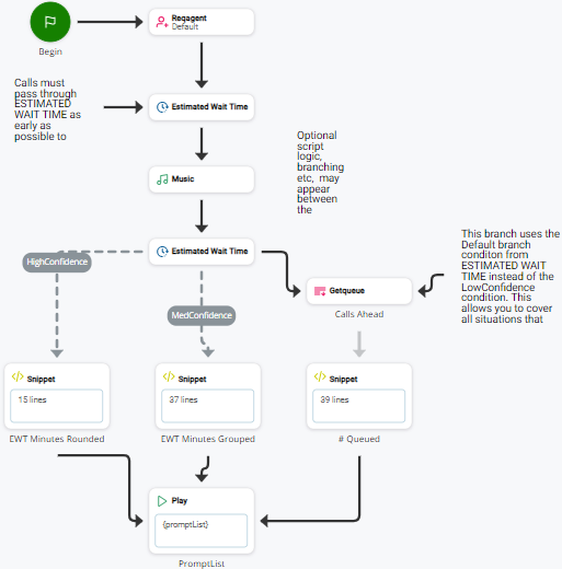
スクリプトの例
これは、このアクションをスクリプトでどのように使用できるかを示す例です。 完全なスクリプトではありません。 追加のスクリプト作成が必要な場合があります。
この例では、スクリプトでEstimated Wait Timeを使用する方法を示します。 ここではReqagentの直後とスクリプトの後半で、2つのEstimated Wait Timeアクションを使用します。 Reqagentの直後にEstimated Wait Timeを配置することは、アクションから最も正確な計算を得るためのベストプラクティスです。
Estimated Wait Timeアクションを2つ使用する必要はありません。 最初のEstimated Wait Timeからの信頼度に基づいてスクリプトを分岐させることができます。 ただし、待機時間の信頼度に基づいてスクリプトを分岐する前に他のスクリプト ロジックが必要な場合は、スクリプトの後半でアクションの 2 番目のインスタンスを使用できます。
この例では、Estimated Wait Timeに信頼度の結果に基づいて3つのブランチがあります。
- 高信頼度:このブランチに接続されたSnippetで、待機時間を分単位で計算し、コンタクト用の適切なプロンプトメッセージを選択します。
- 中信頼度:このブランチに接続されたSnippetで、待機時間を分単位で計算し、SELECTステートメントを使って、待機時間の長さに応じて適切なプロンプトを選択します。
- デフォルト:低信頼度ブランチを使う代わりに、この例ではデフォルトを使用します。 スクリプトは、高信頼度でも中信頼度でもエラーでもないすべての状況に対して、デフォルトブランチをたどります。 これは、すべてのアクションのデフォルトブランチを接続するスクリプティングのベストプラクティスです。