GET SOURCE MAP

Esta página de ayuda es para Studio. Esta información también está disponible para Desktop Studio.

Un cuadrado con el marcador de un mapa y una flecha dentro que apunta hacia abajo.

Adquiere la leyenda existente para una determinada fuente. Por ejemplo, si desea ampliar su mapa existente, puede obtener el mapa de origen y agregarle una nueva definición de datos.

Dependencias

Get Source Map es para usar solo con Proactive XS.

Tipos de scripts compatibles

Un cuadrado del que sale una línea que va a otros tres cuadrados.

Genérico

Correo electrónico Conversación Teléfono Correo de voz Elemento de trabajo SMS

Propiedades de entrada

Estas propiedades definen los datos que utiliza la acción al ejecutarse.

Las propiedad

Descripción

Add Caption

Ingrese una frase corta que identifique de forma única esta acción en el script. La leyenda aparece en el lienzo del script debajo del ícono de acción.

Source Name El nombre de la fuente donde se originaron los registros. Proporciona una agrupación lógica de registros dentro del sistema. Si tiene un mapa fuente no válido o faltante, puede recibir un error de ID externo faltante.

Propiedades de salida

Estas propiedades contienen variables que incluyen datos que se evuelven al ejecutar la acción. Están disponibles como referencia y para usarse cuando se completa la acción.

Las propiedad

Descripción

Results Un objeto de datos dinámico que contiene los resultados de la ejecución de la acción.

Condiciones de la rama de resultados

Las condiciones de las ramas de resultados le permiten crear ramas en su script para manejar diferentes resultados cuando se ejecute una acción.

Condición

Descripción

Default

Recorrido a menos que el script cumple una condición que requiere uno de los otros poderes. También se considera si no están definidas las demás ramas de la acción.

InvalidSource

Recorrido si el nombre de fuente especificado no existe.

Ejemplo de secuencia de comandos

Este es un ejemplo para demostrar cómo se puede utilizar esta acción en los scripts. No pretende ser un script completo. Quizá se requieran scripts adicionales.

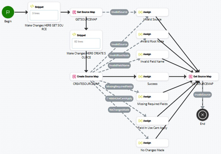
El siguiente ejemplo es solo parte de una secuencia de comandos mucho más grande. El script completo se puede ver en el ejemplo de script de teléfono Createsourcemap acción. Esta parte de secuencia de comandos se usa para recuperar un mapa de fuente existente al que puede hacer cambios.

Imagen de un script que utiliza GET SOURCE MAP.

En el script de ejemplo a continuación, puede hacer clic en Abrir editor para las acciones SNIPPETpara ver el fragmento de código utilizado en el script.

Descargue este script.