GET SOURCE MAP

Diese Hilfeseite bezieht sich auf Studio. Diese Informationen sind auch für Desktop Studio verfügbar.

Ein Quadrat mit einer Kartenstecknadel und einem nach unten weisenden Pfeil.

Lädt die vorhandene Legende für eine vorgegebene Quelle. Wenn Sie beispielsweise Ihre vorhandene Karte erweitern möchten, können Sie die Quellkarte abrufen und eine neue Datendefinition anhängen.

ABHÄNGIGKEITEN

Get Source Map dient nur zur Verwendung mit Proactive XS.

Unterstützte Skripttypen

Ein Quadrat, von dem eine Linie abzweigt, die zu drei anderen Quadraten verläuft.

Allgemein

E-Mail Chat Telefon Voicemail Arbeitselement SMS

Eingabeeigenschaften

Diese Eigenschaften definieren Daten, die von der Aktion bei der Ausführung verwendet werden.

Eigenschaft

Beschreibung

Add Caption

Geben Sie eine kurze Phrase ein, mit der diese Aktion im Skript eindeutig identifiziert wird. Die Beschriftung wird im Skript-Arbeitsbereich unter dem Symbol der Aktion angezeigt.

Source Name Der Name der Quelle des Ursprungs der Datensätze. Bietet eine logische Gruppierung der Datensätze innerhalb des Systems. Wenn die Quellzuordnung fehlt oder ungültig ist, wird möglicherweise ein Fehler in Bezug auf eine fehlende externe ID angezeigt.

Ausgabeeigenschaften

Diese Eigenschaften enthalten Variablen mit Daten, die bei der Ausführung der Aktion zurückgegeben werden. Sie stehen zu Referenzzwecken und zur Verwendung nach Abschluss der Aktion zur Verfügung.

Eigenschaft

Beschreibung

Results Ein dynamisches Datenobjekt, das die Ergebnisse der ausgeführten Aktion enthält.

Bedingungen für Ergebnisverzweigungen

Mit Bedingungen für Ergebnisverzweigungen können Sie in Ihrem Skript Verzweigungen erstellen, die für unterschiedliche Ergebnisse bei der Ausführung einer Aktion vorgesehen sind.

Bedingung

Beschreibung

Default

Genommener Pfad, außer das Skript erfüllt eine Bedingung, die es erfordert, einer der anderen Verzweigungen zu folgen. Dieser Pfad wird auch genommen, wenn die anderen Verzweigungen der Aktion nicht definiert sind.

InvalidSource

Genommener Pfad, wenn der angegebene Quellenname nicht vorhanden ist.

Skriptbeispiel

Dies ist ein Beispiel, das zeigt, wie diese Aktion in Skripten verwendet werden kann. Es handelt sich nicht um ein vollständiges Skript. Möglicherweise müssen weitere Skriptteile erstellt werden.

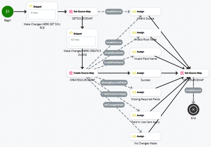
Das folgende Beispiel ist nur Bestandteil eines wesentlich umfangreicheren Skripts. Das vollständige Skript kann im Beispieltelefonskript Createsourcemap action eingesehen werden. Dieser Teil des Skripts dient dem Abrufen einer vorhandenen Quellzuordung, an der Änderungen vorgenommen werden können.

Bild aus einem Skript, das GET SOURCE MAP verwendet.

Im unten stehenden Beispielskript können Sie auf Editor öffnen für die SNIPPET Aktionen klicken, um den im Skript verwendeten Codeausschnitt anzuzeigen.

Laden Sie dieses Skript herunter.