GET SOURCE MAP
                                                        This help page is for Studio. This information is also available for Desktop Studio.
| 
                                                                         
                                                                              | 
                                                                    
                                                                         Acquires the existing legend for a given source. For example, if you want to add on to your existing map, you can get the source map and append a new data definition to it.  | 
                                                                
Dependencies
Get Source Map is for use with Proactive XS only.
Supported Script Types
| 
                                                                         
                                                                              | 
                                                                    
                                                                         
                                                                              | 
                                                                    
                                                                         
                                                                              | 
                                                                    
                                                                         
                                                                              | 
                                                                    
                                                                         
                                                                              | 
                                                                    
                                                                         
                                                                              | 
                                                                    
                                                                         
                                                                              | 
                                                                
| 
                                                                         Generic  | 
                                                                    Chat | Phone | Voicemail | Work Item | SMS | 
Input Properties
These properties define data that the action uses when executing.
| 
                                                                     Property  | 
                                                                
                                                                     Description  | 
                                                            
|---|---|
| 
                                                                     Add Caption  | 
                                                                
                                                                     Enter a short phrase that uniquely identifies this action in the script. The caption appears on the script canvas under the action icon.  | 
                                                            
| Source Name | The name of the source where the records originated. Provides a logical grouping of records within the system. If you have an invalid or missing source map, you may receive a Missing External ID error. | 
Output Properties
These properties contain variables that hold data returned from executing the action. They're available for reference and use when the action completes.
| 
                                                                     Property  | 
                                                                
                                                                     Description  | 
                                                            
|---|---|
| Results | A dynamic data object containing the results of the action executing. | 
Result Branch Conditions
Result branch conditions allow you to create branches in your script to handle different outcomes when an action executes.
| 
                                                                     Condition  | 
                                                                
                                                                     Description  | 
                                                            
|---|---|
| 
                                                                     Default  | 
                                                                Path taken unless the script meets a condition that requires it to take one of the other branches. It is also taken if the action's other branches are not defined. | 
| 
                                                                     InvalidSource  | 
                                                                Path taken if the source name provided does not exist. | 
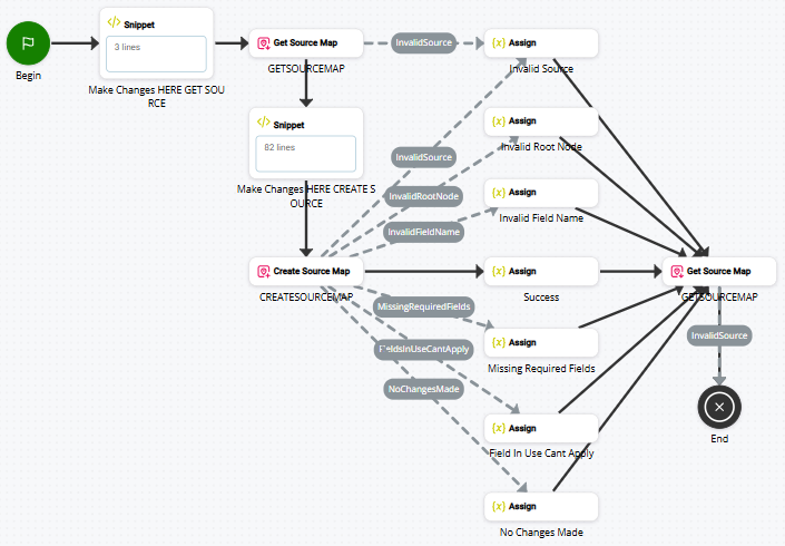
Script Example
This is an example to show how this action can be used in scripts. It is not intended to be a complete script. Additional scripting may be required.
The example below is just part of a much bigger script. The entire script can be seen in the Createsourcemap phone script example. This portion of the script is used to retrieve an existing source map to which you can make changes.
                                                            
                                                        
Double-click the Snippet actions to view the Snippet Properties:
Would you like to download this script?