GET SOURCE MAP

This help page is for Studio. This information is also available for Desktop Studio.

A square with a map pin and an arrow pointing down inside it.

Acquires the existing legend for a given source. For example, if you want to add on to your existing map, you can get the source map and append a new data definition to it.

Dependencies

Get Source Map is for use with Proactive XS only.

Supported Script Types

A square with a line branching from it that goes to three other squares.

Generic

Email Chat Phone Voicemail Work Item SMS

Input Properties

These properties define data that the action uses when executing.

Property

Description

Add Caption

Enter a short phrase that uniquely identifies this action in the script. The caption appears on the script canvas under the action icon.

Source Name The name of the source where the records originated. Provides a logical grouping of records within the system. If you have an invalid or missing source map, you may receive a Missing External ID error.

Output Properties

These properties contain variables that hold data returned from executing the action. They're available for reference and use when the action completes.

Property

Description

Results A dynamic data object containing the results of the action executing.

Result Branch Conditions

Result branch conditions allow you to create branches in your script to handle different outcomes when an action executes.

Condition

Description

Default

Path taken unless the script meets a condition that requires it to take one of the other branches. It is also taken if the action's other branches are not defined.

InvalidSource

Path taken if the source name provided does not exist.

Script Example

This is an example to show how this action can be used in scripts. It is not intended to be a complete script. Additional scripting may be required.

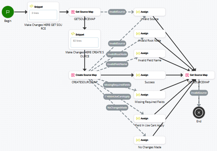
The example below is just part of a much bigger script. The entire script can be seen in the Createsourcemap action phone script example. This portion of the script is used to retrieve an existing source map to which you can make changes.

Image from a script that uses GET SOURCE MAP.

In the example script below, you can click Open Editor for the SNIPPET actions to view the snippet code used in the script.

Download this script.